设为首页
|
加入收藏
网站首页
中心概况
高分动态
科学研究
应用服务
人才培养
科普园地
资料共享
联系我们
高分动态
行业资讯
通知公告
更多
·
关于西南交通大学朱庆教授和...
·
关于举办测绘与城市空间信息...
·
关于西南交通大学朱庆教授来...
·
关于河南理工大学卢小平教授...
·
关于西南交通大学朱庆教授来...
·
第六届高分辨率对地观测学术...
·
高分北斗大赛报名进行中,ppt...
·
第二届“航天天绘杯”高分北...
·
测绘学院成功举办消防安全培训会
·
我院成功召开接收预备党员大会
当前位置:
网站首页
>>
高分动态
>>
正文
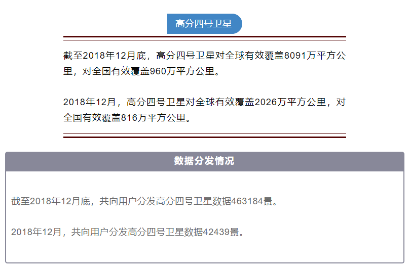
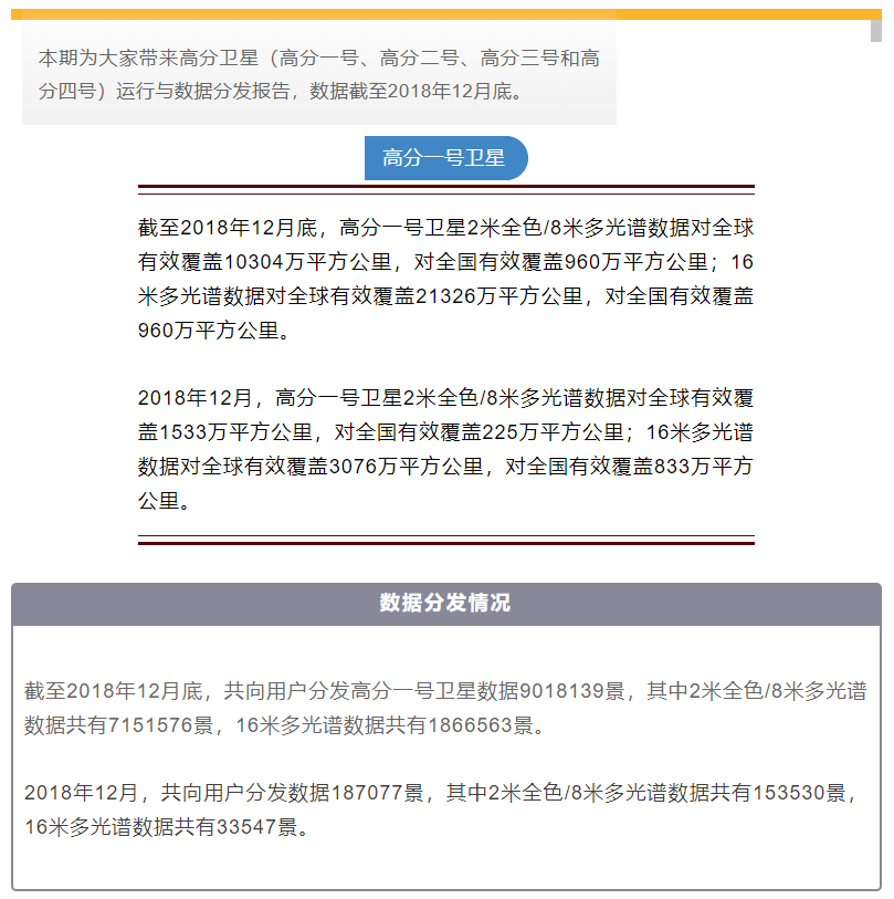
中国高分观测:高分卫星运行与数据分发报告-2018年12月
2019-04-20 00:34
【
关闭窗口
】
河南城建学院测绘与城市空间信息学院 地址:河南省平顶山市新城区龙翔大道